top of page
Taylor Loredo-Payberah | UX Strategist
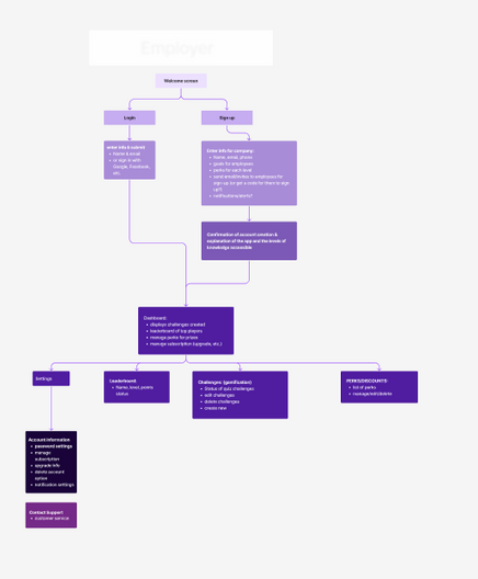
Design Artifacts Gallery
From conducting workshops to user interviews to product deployment- working as a product designer and strategist has been incredibly fulfilling. Below are some of the artifacts from my time with several companies, as well as the Interaction Design program at the University of North Texas.
bottom of page
























